
今天是2025年12月5日,星期五,多云转晴,温度3℃到14℃,空气质量类别为良。

我市35项工程获评湖北省建设(楚天)优质工程
近日,2024至2025年度湖北省建设(楚天)优质工程评价结果正式揭晓,凭借过硬的建设质量、创新的技术应用和精细的管理水平,我市35项工程榜上有名。我市获奖总量居全省第三。(详情)

黄冈市直高素质农民中药材产业培训班在罗田举办
近日,黄冈市直高素质农民培育中药材产业提质增效培训班在罗田举行。为期9天的培训围绕“十大楚药”品种选育、标准化种植及病虫害防治等二十余门课程展开,旨在培育产业带头人,为乡村振兴提供人才支撑。
400多种黄冈特色好物亮相2025年湖北农博会
11月28日-12月2日,2025湖北农业博览会在武汉国际博览中心圆满举办。今年,黄冈设有两个展区,参展企业50余家、参展产品400多种。市级综合展区以“大别山水 黄冈好物”为主题,集中展示麻城福白菊、英山云雾茶、红安苕、罗田板栗、武穴佛手山药等黄冈特色农产品;蕲春蕲艾品牌专区集中展示蕲艾产品和艾灸文化。

省黄梅戏剧院“戏曲送教”专场活动走进英山
日前,省黄梅戏剧院“戏曲送教”专场活动走进英山县,青年演员为师生们讲解戏曲剧种、戏曲行当、表演特点等知识,手把手指导学生练习台步、亮相、水袖等基本功,还带来了《游鹊桥》《打猪草》等精品展演,让孩子们在欢快律动中感受戏曲魅力。
浠水举办首届“小小红色讲解员”大赛
近日,浠水县举办首届“小小红色讲解员”大赛。来自14个中小学教联体的15位选手同台竞技,深情讲述家乡红色故事,传递大别山精神。获奖选手将受聘为“小小红色宣讲员”,后续走进校园、纪念馆开展志愿讲解活动。
我市在残奥会上斩获5金3铜
11月30日-12月2日,全国第十二届残疾人运动会暨第九届特殊奥林匹克运动会越野滑轮项目在广州开赛,通过3天的激烈角逐,黄冈市残联选派的运动员获5块金牌、3块铜牌。(详情)

电动自行车上牌新政12月1日实施
黄冈交警权威解读办理指南
市民朋友们注意啦!电动自行车登记上牌有新变化。从2025年12月1日起,黄冈办理电动自行车上牌须符合新国标。大家关心的旧车能不能上牌、要带什么材料、流程麻不麻烦这些问题,交警部门都给了明确说法,一起来看看!
罗田:以兰为媒 绘就生态富民新画卷
罗田县地处大别山南麓,200万亩山林间孕育着丰富的野生兰花,独特的地理气候造就了这里兰花叶形优美、花香清雅的鲜明特质。近年来,罗田县依托“中国野生兰花之乡”资源优势,以生态保护为根基、产业发展为核心、文旅融合为纽带,精心打造大别山兰花产业园,让这株“致富花”成为推动区域发展的新产业。
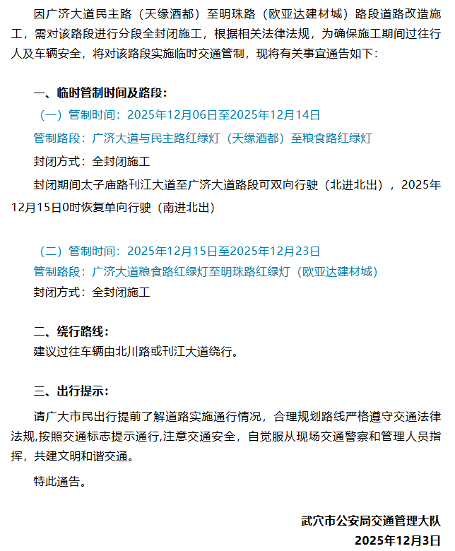
武穴广济大道部分路段将实施临时交通管制
因武穴广济大道民主路(天缘酒都)至明珠路(欧亚达建材城)路段道路改造施工,请广大市民出行提前了解道路实施通行情况,合理规划路线严格遵守交通法律法规。

外交部发言人介绍,2日,中共中央政治局委员、中央外办主任王毅在莫斯科同俄罗斯联邦安全会议秘书绍伊古共同主持了中俄第二十轮战略安全磋商,并与俄罗斯外长拉夫罗夫会见,双方就双边关系及两国战略安全利益的重大问题全面深入沟通,达成新的共识,增进了战略互信。
3日,朱雀三号遥一运载火箭发射升空,按程序完成了飞行任务,火箭二级进入预定轨道。此次任务同时开展了火箭一级回收验证,但过程中发生异常燃烧,回收试验失败,具体原因正在进一步分析排查。
(上下滑动查看详情)
浠水县2.7万册新书配送农家书屋
近日,浠水县委宣传部联合县新华书店正式启动2025年度农家书屋图书配送工作。此次配送的2.7万册新书涵盖多领域、实用性极强,将陆续送达全县452个村(社区),进一步充实基层公共文化供给,为乡村振兴注入持续的文化动能。


根据党中央部署,二十届中央巡视省(自治区、直辖市)反馈工作近日完成。巡视反馈采取集中反馈和巡视组“一对一”反馈相结合的方式进行。
3日,法国总统马克龙乘机抵达北京首都国际机场,开启为期三天的访华之行。
商务部消息,今年1至11月,消费品以旧换新带动相关商品销售额超2.5万亿元,惠及超3.6亿人次。
近期,网信部门指导有关网站平台,依法处置网络名人账号违法违规行为。对“户晨风”“郭美May努力努力”“张雪峰”等部分典型案例进行了通报。
“清朗·整治网络直播打赏乱象”专项行动启动一个月以来,中央网信办指导督导网站平台,累计处置违规直播间7.3万余个、账号2.4万余个。
记者3日从住房城乡建设部获悉,各地住房城乡建设部门将全面排查欠薪隐患,紧盯元旦、春节关键节点,切实做好欠薪化解稳控工作。
日前,文化和旅游部、中国民航局联合发布行动方案。《行动方案》明确,到2027年,旅游出行服务水平显著提高,国际国内旅游航线覆盖更广,融合产品和场景更加丰富多元。
截至3日12时8分,2025年贺岁档档期总票房破20亿元,《疯狂动物城2》领跑贺岁档票房榜。


暖气环境容易流鼻血?
应急处理遵循三步法
面对暖气季鼻出血,应急处理的核心需遵循“镇静+前倾+按压”三步法:首先要保持镇静,避免紧张出汗导致脱水,加重黏膜干燥,可通过缓慢深呼吸平复情绪;随后身体前倾,可在面前放一盆温水,呼吸湿润空气的同时让血液自然流出,切忌仰头引发不适;最后进行鼻翼按压,按压前用湿棉签轻轻擦拭鼻腔周围血迹,避免深入鼻腔,持续按压5-10分钟,其间不要用力吸气或擤鼻。若按压10分钟后仍出血,可将干净医用纱布或浸湿生理盐水的纱布轻轻填塞鼻腔前部,同时用裹好的冷毛巾、冰袋敷鼻梁,借助低温收缩血管辅助止血,之后需尽快就医处理。

生活总有些兵荒马乱的时刻,全靠那些不起眼的小习惯来兜底!有人靠晨起一杯热豆浆唤醒元气,有人用睡前 10 分钟练字平复焦虑,还有人坚持每天给绿植浇水治愈内耗。
快来评论区分享
你的专属治愈小习惯!
来源:黄冈市融媒体中心
请输入验证码