好消息!
即日起,
襄阳市、十堰市、随州市和神农架林区
企业和市民在家门口
可异地轻松办理71项政务服务事项!
↓↓↓
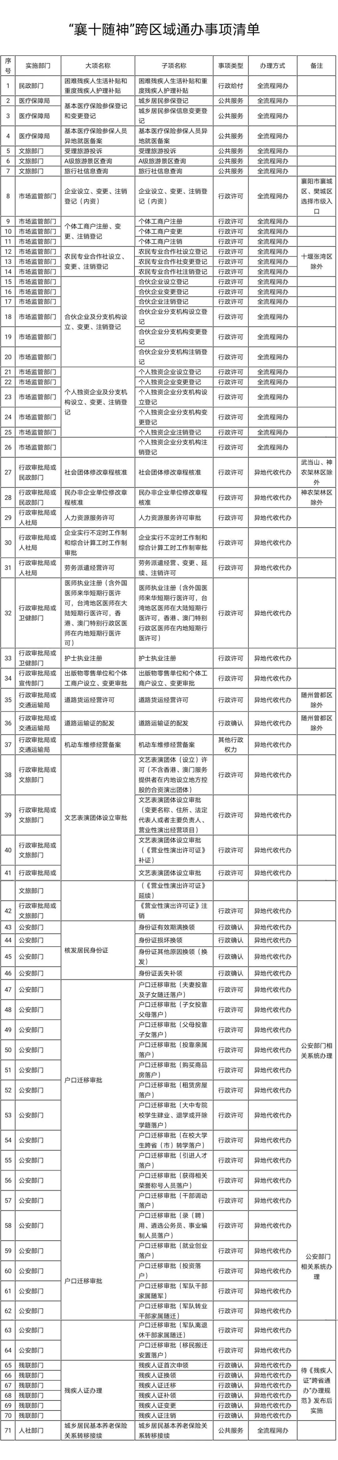
为贯彻落实省委、省政府“一主引领、两翼驱动、全域协同”的决策部署,推进“襄十随神”城市群一体化发展,5月14日,襄阳市、十堰市、随州市和神农架林区的27个县市区行政审批部门共同签订异地通办协议。当日起,城市群内企业和市民在家门口可异地轻松办理71项政务服务事项。
政务服务事项清单(赶紧看↓↓↓)
来源:湖北日报
好消息!
即日起,
襄阳市、十堰市、随州市和神农架林区
企业和市民在家门口
可异地轻松办理71项政务服务事项!
↓↓↓
为贯彻落实省委、省政府“一主引领、两翼驱动、全域协同”的决策部署,推进“襄十随神”城市群一体化发展,5月14日,襄阳市、十堰市、随州市和神农架林区的27个县市区行政审批部门共同签订异地通办协议。当日起,城市群内企业和市民在家门口可异地轻松办理71项政务服务事项。
政务服务事项清单(赶紧看↓↓↓)
来源:湖北日报
请输入验证码